51动漫
51动漫
丨
ENGLISH
51动漫
51动漫概况
51动漫简介
学科专业
学院领导
治理结构
机构设置
联系方式
党建思政
党建概况
工作动态
理论学习
党建管理
深入贯彻中央八项规定精神学习教育
教工之家
师资队伍
师资概况
师资名录
杰出人才
科学研究
科研概况
科研方向
实验室管理
人才培养
本科生培养
研究生教育
学生工作
学工动态
实践创新
相关下载
国际合作
国际交流概况
国际交流项目
信息服务
51动漫公告
数据填报
招贤纳士
下载中心
联系我们
规范性文件
51动漫概况
+
51动漫简介
学科专业
学院领导
治理结构
机构设置
联系方式
党建思政
+
党建概况
工作动态
理论学习
党建管理
深入贯彻中央八项规定精神学习教育
教工之家
师资队伍
+
师资概况
师资名录
杰出人才
科学研究
+
科研概况
科研方向
实验室管理
人才培养
+
本科生培养
研究生教育
学生工作
+
学工动态
实践创新
相关下载
国际合作
+
国际交流概况
国际交流项目
信息服务
+
51动漫公告
数据填报
招贤纳士
下载中心
联系我们
规范性文件
51动漫
丨
ENGLISH
51动漫
-
学生工作
-
相关下载
学生工作
学工动态
实践创新
相关下载
相关下载
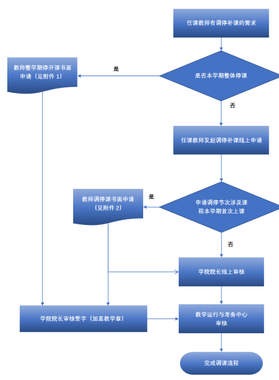
【本科生】调停补课申请流程
来源:
|
发布日期:2023-12-20
|
阅读次数:次
线上申请://jxzxehallapp.51anime.net/jwapp/sys/tkgl/*default/index.do
附件 :
附件1:教师整学期停开课申请书
附件2:教师调停课申请书